客户须知![]() | |||||||||||||||||
| |||||||||||||||||
掌上营业厅 | |||||||||||||||||
软件下载![]() | |||||||||||||||||
交割服务 | |||||||||||||||||
交易提示 | |||||||||||||||||
投诉及建议 |
| 适当性评测(手机) |
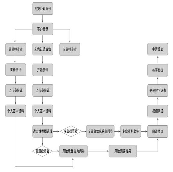
适当性评估:对于存量客户,选择此项可重新进行适当性测评。 适当性评估流程图
扫描二维码下载手机开户APP并安装(Android4.0以上系统或IOS7.1以上系统的智能手机,苹果客户端也可以直接从App Store搜索“期货开户云2019版”下载安装),
登录期货开户云五期APP,填写公司编码(0166)进行选择公司,点击“业务办理”进入业务选择界面,点击“适当性评估”,进入登录界面,输入身份证号、图形验证码,账户类型请选择为“期货经纪”,再输入短信验证码,系统会自动给客户开户时预留的手机号码发送短信验证码。 请仔细核对界面《隐私政策》下方滚动提示的手机号,若目前使用的手机号与提示的手机号不一致,请联系期货公司进行变更。
“适当性评估”业务分为3类: 1.客户在开户云系统中存有适当性类型并且为普通投资者类型; 2.客户在开户云系统中没有适当性评测结果,需要补做适当性测评; 3.系统提示暂不支持专业投资者进行适当性评估业务。
第一类:有适当性类型且为普通投资者类型: (1)进入到上传照片页面,若用户在开户云系统中留有身份证信息则可以直接显示,否则用户需根据按钮提示上传身份证正面、反面和签名照等图片。上传的照片必须是近距离拍摄、画面清楚的,否则会影响到后面获取客户资料的流程。
(2)进入基本信息资料页面,会看到所有信息是已经默认填写的,这些都是客户在开户云系统预留的基本信息,客户仅可以修改其他信息资料(不能修改身份信息),可以点击“返回上一步”重新上传照片信息。
(1)下一步进入投资者风险测评问卷页面。客户只需根据自身实际情况选择,系统会自动显示客户上一次风险测评的记录,客户可在此基础上进行修改。
(5)完成测评后,进入风险测评结果界面,有分数及相应的等级。如对测评结果不满意,可重新测评;无异议点击下一步。
(6)阅读相关协议,需在阅读完成所有的信息后才可以点击下一步,否则会提示用户“请完整阅读该协议内容”。
(7)进入视频见证界面,需提前准备好身份证,保持网络通畅。
(8)视频完成后,进入安装数字证书界面,此处设置的密码一定要记住,在之后的流程中会用到验证证书的密码。否则,只能删除本地证书文件,重新视频验证、安装证书才可通过。
(9)进入签署协议界面,客户必须仔细阅读并同意后方可进行下一步。
(10)协议签署完成,点击“下一步”进入到适当性评估申请提交页面。
第二类:没有适当性测评结果; (1)进入到上传照片页面,若用户在开户云系统中留有身份证信息则可以直接显示,否则用户需根据按钮提示上传身份证正面、反面和签名照等图片。上传的照片必须是近距离拍摄、画面清楚的,否则会影响到后面获取客户资料的流程。
(2)进入基本信息资料页面,需填写问卷信息,客户基本信息读取账户系统里留存的信息,客户仅可以修改其他信息资料(不能修改身份信息),可以点击“返回上一步”重新上传照片信息。
(3)进入适当性测评页面。投资者适当性分类是客户根据自己实际情况选择普通投资者还是专业投资者。如果选择普通投资者,点击“下一步”进入到风险承受能力问卷页面,选择专业投资者,点击“下一步”进入到专业投资者信息采集问卷页面。
(2)完成测评后,进入风险测评结果界面,有分数及相应的等级。如对测评结果不满意,可重新测评;无异议点击下一步。
(3)阅读相关协议,需在阅读完成所有的信息后才可以点击下一步,否则会提示用户“请完整阅读该协议内容”。
(7)进入视频见证界面,需提前准备好身份证,保持网络通畅。
(8)视频完成后,进入安装数字证书界面,此处设置的密码一定要记住,在之后的流程中会用到验证证书的密码。否则,只能删除本地证书文件,重新视频验证、安装证书才可通过。
(9)进入签署协议界面,客户必须仔细阅读并同意后方可进行下一步。
(10)协议签署完成,点击“下一步”进入到适当性评估申请提交页面。
|

客户须知





























